(原标题:募集超30亿!年内规模最大主动权益基金要来了?)
(原标题:他火了!年内“最大卖”来了)
权益新基金发行在回暖还在持续中。
密集提前结束募集、发行规模超10亿权益基金增多……成为近期权益基金发行回暖的现象。而据基金君了解,日前结束募集的一款主动权益产品募集规模超30亿,或成为今年规模最大的主动权益基金。
业内人士也表示,近期部分销售情况较好的权益类基金多为业绩较好的基金经理管理,全面回暖还有待市场走好。不过,随着反弹的深入,那么权益基金新发情况或将进一步改善。
一款权益基金募集超30亿
近期随着市场逐渐回暖,新基金发行出现“小阳春”,权益基金扎堆发行,发行规模节节攀升。

日前博时基金宣布,旗下博时均衡优选正式结束募集,而该基金的拟任基金经理为曾豪,而这只基金托管行为招商银行。
曾豪本硕毕业于上海交通大学,拥有13.8年证券从业经验,4.5年公募基金管理经验,曾任中信证券执行总监兼首席分析师,华宝基金研究部总经理、基金经理、权益投资总监。2022年,曾豪加入博时基金,担任博时基金权益投资二部投资总监。历经牛熊变换考验,曾豪形成了自己独到的投资方法论。
据银行渠道人士透露,目前A股市场持续回暖,投资者布局的热情有所升温,这只基金发行受到市场追捧,尤其是在招商银行等渠道发行受到投资者青睐,在发行期间获得超过30亿的认购规模。
而从2023年权益基金发行来看,此前规模最大的一只权益基金也仅22.18亿元。若博时这只基金宣布成立,或将成为2023年目前募集规模最大的权益基金。
一位渠道人士表示,去年底以来,随着国内经济复苏预期不断增强,A股市场走出一轮反弹行情。投资者情绪升温,带动权益类新发基金在发行数量和规模上均有所回暖,明显单日发行规模有所提升。但是近期受热捧的权益新品的基金经理多在弱市中有较好表现,拥有较强的市场号召力,这些都是市场回暖初期的表现。
还有人士认为,近期能获得市场追捧的主要是最一两年业绩较好、拥有市场感召力的基金经理管理品种。若市场持续回暖,可能会出现权益基金发行“百花齐放”局面。
曾豪一封信:
聚焦三条投资主线
往往在结束募集之际,基金经理都会写一封信,曾豪也不例外。

曾豪在信中写道,博时均衡优选,将是我十四年成长的积淀,也谈及自己的投资理念。
曾豪表示,他有一套严苛的选股标准,主要从四个维度去构建投资组合,包括了核心竞争力、行业景气度、ROE以及估值。简单来说,他追求公司的核心竞争力,需要在成本、产品力及服务力上具备显著优势,这就像企业拥有了“一个坚固的城堡,四周被宽大的护城河包围,河里还有凶猛的水虎鱼和鳄鱼”。
接下来,曾豪将聚焦三条投资主线:第一条是高成长型的景气赛道,目前我对人工智能,新能源里的大储逆变器,汽车智能化电动化,电子被动元器件等相对乐观;第二条是困境反转的大消费,尤其看好医药医疗、食品饮料和免税机场等方向,医药将聚焦于医美、消费医疗和创新药,食品饮料则更看好高端白酒和小食品;第三条是顺周期板块的阶段性机会,随着经济逐渐复苏,有色、化工和建材等产业有望出现不错的投资机会。
此前曾豪展望A股大势曾表示,当前宏观组合处于“海外流动性缓解+国内增长磨底&流动性宽松”阶段,有利于A股表现。伴随着疫情调控放开与稳增长发力,2023年国内增长有望筑底回升,海外美元指数已基本见顶,国内流动性依然保持适度宽松。A股风险偏好后续有望逐渐回升,中长期维度对于A股权益市场乐观。
在A股风格方面,曾豪认为,国内经济筑底回升+流动性宽松预期下,未来6-12个月大消费和部分顺周期板块占优概率大。同时,随着美联储加息周期进入末端,以及美元指数见顶,前期超跌的高成长景气赛道有望再次迎来大级别底部布局时点。
有提前结束募集
也有权益基金募集“10亿+”
近期权益基金回暖的迹象颇多:不仅有权益新基金提前结束募集,也有不少募集“10亿”以上的权益新基金陆续出炉。

广发基金就宣布,广发成长领航一年持有期混合型基金自2023年1月3日开始募集,原定募集截止日为2023年3月31日。根据有关约定,决定将该基金募集截止日提前至2023年3月8日,即自2023年3月9日起不再接受认购申请。
不仅如此,陆续有规模超10亿的权益基金宣布成立。

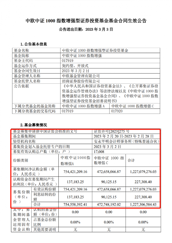
3月3日,中欧基金公告称,中欧中证1000指数增强基金宣布成立,2月20日至2月28日募集期间净认购金额达到12.27亿元,有效认购总户数17008户。

3月2日,富国基金也发布公告,富国中证绿色电力ETF宣布成立,2月13日至2月24日募集期间净认购金额达到17.16亿元,有效认购总户数11411户。

创金合信旗下一只新基金——创金合信中证科创创业50指数增强募集规模也不俗,达到10.71亿元,有效认购户数为15089户。
不过,也有一些权益新基金募集规模一般,不仅募集规模不足10亿,更是不少刚刚过“2亿”门槛。
但是整体来看,权益基金发行是回暖状态。Choice金融终端数据显示,截至3月3日,今年以来已成立158只新基金,合计募集规模达到1452.62亿元,其中股票型和混合型已成立214.89亿元、335.27亿元,合计超550亿元。

一些权益基金取得了较好的募集成绩。除了博时旗下新基金,目前中泰元和价值精选发行规模达到22.18亿元,工银瑞信稀有金属ETF、嘉实疫苗与生物科技ETF募资18亿元,国泰中证1000增强策略ETF单日大卖14.58亿元,华泰柏瑞招享6个月持有成立规模为16亿元等。
除了新基金平均募集规模明显增长外,不少新基金提前发行或缩短发行周期,同时基金公司调研增多,建仓速度加快,都显示出权益类基金发行在回暖。
不少业内人士表示,近期,代销机构对基金公司的调研明显增多,很多公司积极上报新产品;同时,权益类基金阶段性业绩提振对于客户的刺激效应明显提高,理财经理开始主动营销,公募基金销售局部回暖。
整体来看,多位业内人士表示,未来权益类基金发行可能会继续回暖,目前也是权益类新基金建仓和投资布局的好时机。据一位基金公司人士表示,年初以来A股经历了一段快速上涨,但目前整体估值仍然处于合理区间,权益资产后市表现仍然值得期待,现在也是权益基金建仓和投资的好时机。同时,若权益基金持续回暖,可能给市场带来更多增量资金。
