(原标题:第三批同业存单基金发行“首秀”,合计募资或超百亿!)
同业存单基金可谓是近期基金发行市场的关注焦点。
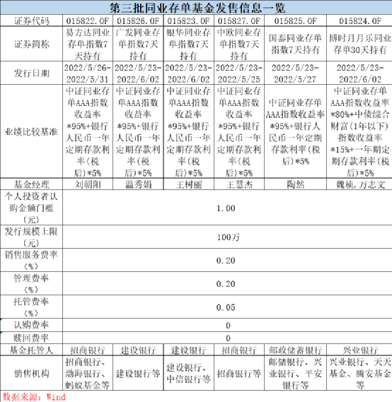
继第二批同业存单基金火爆发行之后,市场对5月23日开始发行的第三批此类基金充满期待,这一批基本聚齐了头部基金公司。
今日(5月23日),广发、博时、中欧、银华、国泰5家基金公司发行,在新基金发行普遍预冷的情况下,此次同业存单基金发行情况相对较好。基金君从渠道获悉,5月23日5只基金合计发行总额或超过100亿,部分基金单日募集超过30亿。
值得一提的是,近日,第二批6只同业存单基金已经全部对外发布成立公告,合计发行规模达到413.73亿元,招商、华夏、平安旗下同存基金均达到“百亿级”。不过,也有渠道人士预计,在同类基金发行逐渐增多等多方面因素影响之下,第三批同业存单基金发行情况或不如第二批。
目前,第四批同业存单基金已获批待发,这类基金即将再次迎来扩容,可以说,投资者又有了更多的低风险理财投资工具。
第三批同存基金发行启航
第三批6只同业存单基金基金在5月18日集体披露招募说明书及发售公告,发行时间正式敲定。除了易方达之外,广发、博时、中欧、银华、国泰等5只同业存单基金首发日期均定在今日,也就是5月23日发行。第三批“首秀”的结果备受市场期待。

不过,相比此前第二批同业存单基金发行火爆的局面,第三批基金发行相对平静。据一位银行渠道人士反馈,截止5月23日中午,中欧同业存单指数基金销量大致在16亿元左右,大概率不会一日售罄。
在上述银行渠道人士看来,自去年12月以来,目前同业存单指数基金已经陆续发行了三批,合计发行只数已达10只以上,加上最近第四批同业存单基金获批待发,同类产品供给充足,已经不算是稀缺产品。另一方面,前段时间A股市场持续低迷,大部分股民和基民的资金都被暂时“套住”,也没有很多的闲置资金购买新产品。
另一位银行渠道人士透露,银行渠道非常重视第三批同业存单基金发行,也是近期的重点代销基金,但是从首日的发行情况上看,发行成绩较为一般,他所在的分行网点在5月23日上午销售金额约在1000万左右。
而另一位渠道人士表示,截至下午3点左右,在今年发行的5家旗下同业存单基金中,至少有3家规模达到20至30亿左右水平,其中一家募集规模超过10亿。而在下午四五点左右,就传出有基金公司规模达到30亿、40亿水平。据他推算,第三批第一天发行的首秀合计募集应该是达到百亿级。
“同业存单基金近期发行档期有些密集,银行渠道从今年三月底就在宣传同业存单基金,有意向认购的客户都已经摸底了好几轮,很多客户在前期发行同业存单基金时就已经认购,部分年长的客户自己不会通过手机操作将之前购买银行理财产品的资金转移出来,这部分客户需要理财经理面对面交流引导,而在疫情管控期间,理财经理也无法与客户面对面沟通。”上述银行渠道人士认为,多方面因素叠加影响之下,第三批同业存单基金发行情况或不如第二批。
“从第三批同业存单基金首日销售情况上看,各家公司销售数据分化还是比较严重,头部基金公司的渠道销售能力相对更强,发行情况也相对更为理想。但是目前同业存单基金供给也在逐渐增多,不像最初时属于稀缺产品,因此销售情况出现分化的局面,即便部分基金最终不能募满100亿,也是正常现象。”一位业内人士分析。
目前来看,第三批同业存单基金的发行日期都不长,最短的中欧同业存单指数7天持有仅募集3天,最长也仅发售9个工作日,端午假期前夕将全部结束发行工作,同时不排除提前结束募集的可能。
存单基金成为基金发行亮点
有业内人士表示,近期发行的同业存单基金产品,或将成为个人投资者“借道”参与同业存单的较好选择。也有业内人士认为,在银行理财产品全面净值化转型、权益市场调整等多重因素下,该产品或为投资者打理闲钱提供了一种新的投资渠道。同时,在A股市场震荡之下,此类产品正成为资金的避风港,可谓近期基金发行市场的亮点。

从前两批产品发行情况看,第一批产品于去年11月23日获批,当年12月3日发行,在当时的权益类投资较热的阶段,首批6只产品发行总规模152.39亿元,平均发行规模为25.4亿元,募集规模最大的南方同业存单指数7天持有基金发行规模81亿元,没有达到100亿元募集规模上限。
第二批产品于2022年4月13日拿到批文,4月25日起陆续推向市场,在今年A股大幅调整、稳健类资产受资金追捧的市场环境下,第二批6只产品募集已圆满结束,募资总规模为413.73亿元,平均发行规模68.955亿元。
其中,平安、招商、华夏基金三家公募都达到了100亿体量的募集规模上限,中金、兴银基金发行规模超过30亿元,淳厚基金发行规模超过44亿元,在今年相对低迷的新基金发行市场上取得了不错的发行成绩。
对此,一位基金公司人士表示,同业存单基金热卖的一大重要原因还是股票市场近期遭遇调整。“A股市场表现不好,市场上的闲置资金无处可去,销售渠道也在有意引导部分资金流入低风险的产品之中。”
“受市场调整影响,投资者风险偏好下降,销售渠道顺势推介低风险产品,毕竟权益基金不好卖,渠道理财经理也还是需要完成KPI考核任务。”一位业内人士也持类似的观点。
一家基金公司市场人士也表示,目前同存基金主要销售对象仍是零售客户。A股市场震荡调整,各大银行渠道也非常缺低风险产品,同业存单指数基金填补了市场空白,有些银行比较积极,投资者的接受度也较高,因此,不少产品获得了较好的发行效果。
不过,这类基金即将再次迎来扩容,第四批同业存单基金近日已经获批,大概率也将迅速启动发行,可以说,投资者又有了更多的低风险理财投资工具。目前此类产品等待批文的还有92只,未来这类产品会将逐渐常态化,发行规模可能也会逐渐常态化。

